2025.11.04
新築工事:南相馬市H様邸、相馬市S様邸2軒
改築工事:相馬市T様邸
追加しました



新築工事:南相馬市H様邸、相馬市S様邸2軒
改築工事:相馬市T様邸
追加しました
2024年度の実績を報告します。
相馬市様邸住宅改築工事を追加しました
2023年度の実績を報告します。
2022年度の実績を報告します。
相馬市W様邸、新地町H様邸住宅新築工事を追加しました
新地町H様邸、相馬市K様邸住宅新築工事を追加しました
2021年度の実績を報告します。
宮城県亘理郡S様邸住宅新築工事を追加しました
2021年度~2025年度までの目標を報告します。
相馬市A様邸住宅新築工事を追加しました
2020年度の実績を報告します。
相馬市T様邸趣味室新築工事を追加しました
鮨はやし様店舗新築工事を追加しました
新地町D邸住宅新築工事を追加しました
相馬市T邸住宅新築工事、相馬市K邸住宅新築工事を追加しました
相馬市I邸住宅新築工事を追加しました。
相馬市S邸住宅新築工事を追加しました。
相馬市H邸住宅新築工事を追加しました。
相馬市H邸住宅新築工事を追加しました。
相馬市ROCCO様美容室新築工事を追加しました。
相馬市M邸住宅新築工事を追加しました。
相馬市K邸住宅新築工事を追加しました。
南相馬市Y邸住宅改築工事に倉庫新築工事の写真を追加しました。
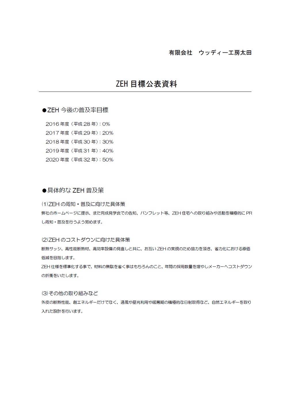
2020年までのZEH普及目標と実績を報告します。
相馬市S邸住宅新築工事を追加しました。
相馬市S邸住宅新築工事を追加しました。
ウッディー工房太田は2020年までのZEH普及目標を公表します。
相馬市S邸住宅新築工事を追加しました。
4月8日(土)・9日(日)の2日間、一戸建てエアサイクル住宅完成見学会を開催致します。是非お気軽にお越し頂き、こだわりの詰まった自慢の一棟をご覧ください。
場所:福島県相馬市新沼字刈敷田
相馬市A邸住宅新築工事を追加しました。
今週末10月29日(土)・30日(日)の2日間、一戸建てエアサイクル住宅完成見学会を開催致します。是非お気軽にお越し頂き、当社自慢の一棟をご覧ください。
場所:福島県相馬市成田
相馬市正西寺様新築工事と南相馬市Y邸住宅改築工事を追加しました。
相馬市S邸住宅新築工事を追加しました。
新地町T邸住宅新築工事を追加しました。
5月9日に正西寺上棟式が行われました。天候にも恵まれ、式は厳かに進行しました。上棟式とは棟木を上げるときに行われ、大地をつかさどる神に守護を感謝し、無事建物が完成することを祈願する儀式のことです。当日はたくさんの方にご参加いただき、無事に式を終えることが出来ました。
詳しくはこちら
今週末11月22日(土)23日(日)の2日間、一戸建て注文住宅完成見学会を開催致します。是非見学にお越し頂き、当社自慢の一棟をご覧ください。
場所:福島県相馬郡新地町大字埒木崎作田110-7